Skip to main content
Login
English
Ελληνικά
"Greek Double Bass Archive"
Department of Music Science and Art - University of Macedonia
Main navigation
Search
Crowdsourcing
Default
Graph
Musical Adaptation
Moros, Themistoklis (1910-1988) [Composer]. Legende for contabass and piano [adaptation in C]
Entity type
Expression (Individual)
Main work
Moros, Themistoklis (1910-1988) [Composer]. Legende, for double bass and piano (arrangement from Suite No.1 for violin and piano)
Composer
Moros, Themistoklis (1910-1988)
Adapter
Politis, Evgenios
Collection
Chamber Μusic
Date of work
2013
Musical medium
Double bass
- Number of performers: 1 |
Piano
- Number of performers: 1
Key for music
D minor
Musical genre
Chamber music
Musical sub-genre
Suite
|
Music for an instrument with accompaniment
Record origin
University of Macedonia
Αvailable digital documents
Παρτιτούρες. Legende for contabass and piano [adaptation in C] / Πολίτης Ευγένιος
Μόρος, Θεμιστοκλής (1910-1988) [Συνθέτης]. Legende for contabass and piano [adaptation in C] -
Identifier:
1968
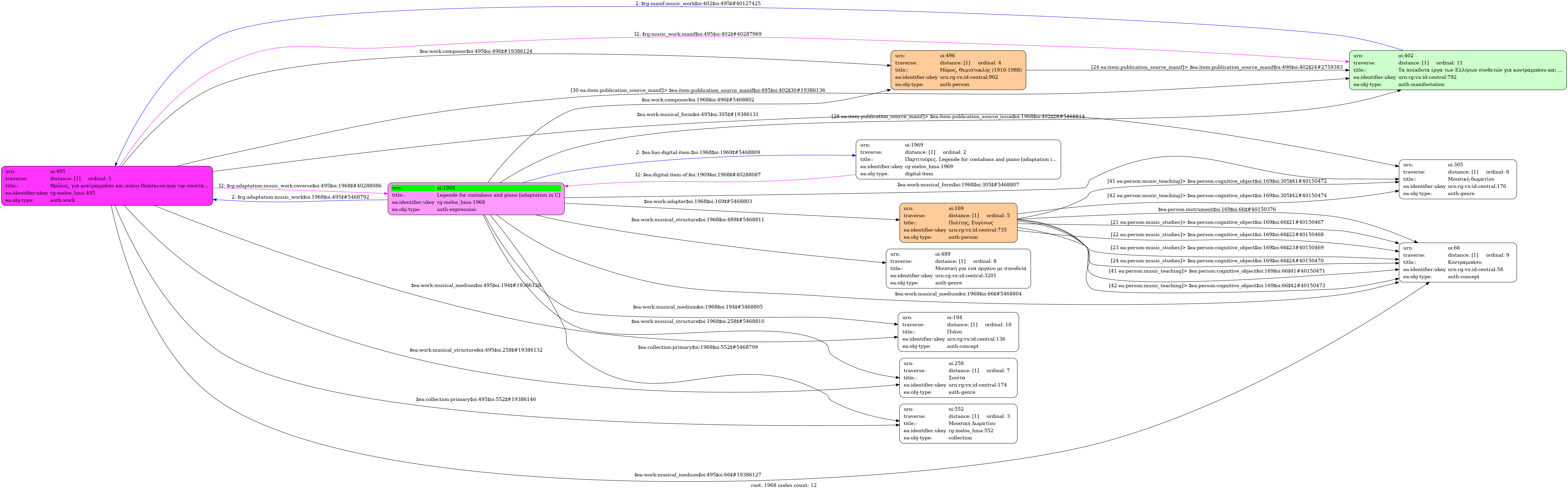
Internal display of the 1968 entity interconnections
(Node labels correspond to identifiers)
Loading..
Legend
Navigation
Info
Loading..
Controls
Freeze
Thaw
Fit
Narrowness
Inferred