- Έκφραση
- Ηχογράφηση
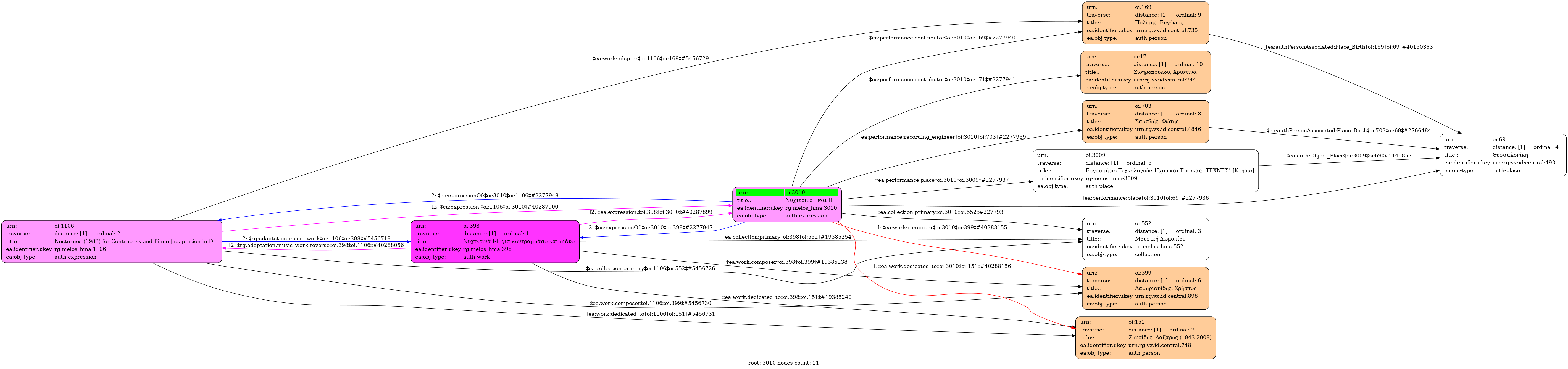
-
- Σακαλής, Φώτης [Μηχανικός ήχου]
-
- Πολίτης, Ευγένιος [Μουσικός]
- Σιδηροπούλου, Χριστίνα [Μουσικός]
- Μουσική Δωματίου
-
- Studio
- 27 Μαΐου 2013
-
- Μι ελάσσονα
-
- 20/2012
-
- 8᾿09''
-
-
Διάρκεια: 1. Νυχτερινό Ι 2᾿19'', 2. Νυχτερινό ΙΙ 5᾿50''
-
- Πανεπιστήμιο Μακεδονίας



