- Οργανισμός
- 2017
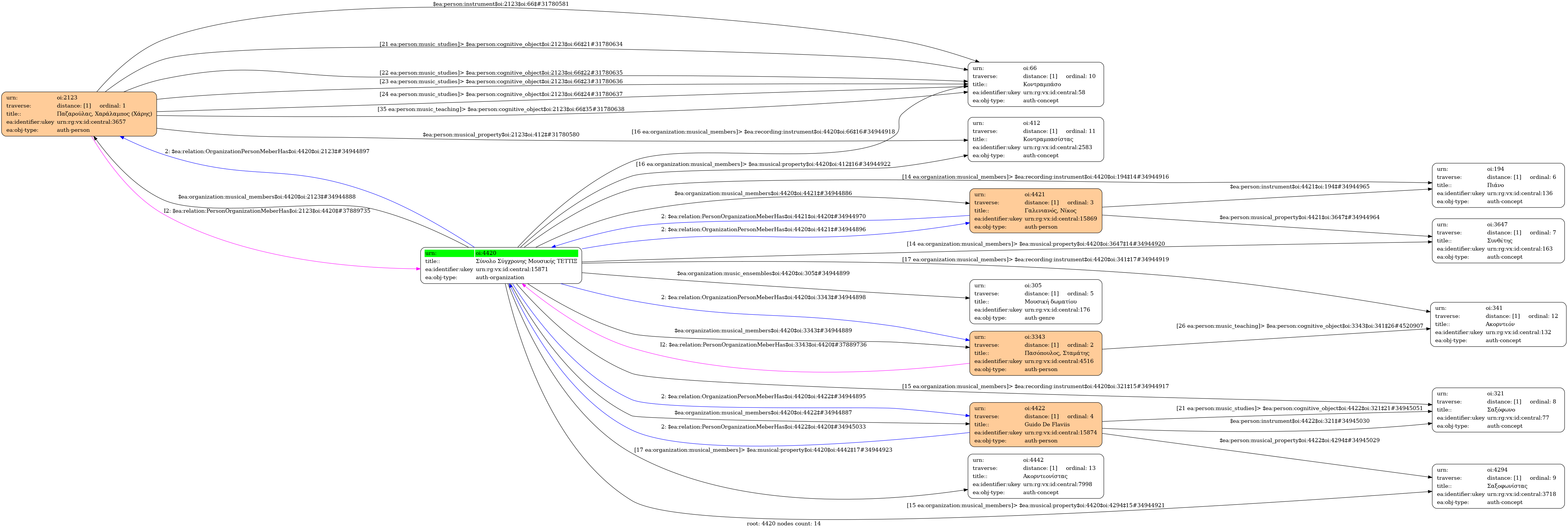
- Rotterdam
- Μουσικό σύνολο
- Μουσική δωματίου
-
- Γαλενιανός, Νίκος - Μουσική ιδιότητα: Συνθέτης - Μουσικό όργανο: Πιάνο
- Guido De Flaviis - Μουσική ιδιότητα: Σαξοφωνίστας - Μουσικό όργανο: Σαξόφωνο
- Παζαρούλας, Χαράλαμπος (Χάρης) - Μουσική ιδιότητα: Κοντραμπασίστας - Μουσικό όργανο: Κοντραμπάσο
- Πασόπουλος, Σταμάτης - Μουσική ιδιότητα: Ακορντεονίστας - Μουσικό όργανο: Ακορντεόν
- LiFO Culture | HuffPost
- Original: AltSol Company - Rules: RDA
-
-
Οι ΤΕΤΤΤΙΞ είναι σύνολο μουσικής δωματίου που ιδρύθηκε το 2017 στο Ρόττερνταμ και αποτελείται από 13 νέους μουσικούς.
-
- Πανεπιστήμιο Μακεδονίας






