Τσουπάκη, Καλλιόπη
Tsoupaki, Calliope (Αγγλική)
- Πρόσωπο
-
Γυναίκα
-
27 Μαίου 1963
-
Πειραιάς
-
Έλληνας
-
Μουσικός
-
-
Ελληνικό Ωδείο
(1987)
[Διδάσκοντες: Λίτσα Λεμπέση, Άρης Γαρουφαλής, Γιώργος Γεωργιάδης, Κωστής Γαϊτάνος | Ουρανία και Σταμάτη Ιωαννίδη (Ανωτ. Θεωρητικά | Γιάννη Ιωαννίδη (σύνθεση)]
- Τύπος σπουδών: Τυπικές - Τίτλος σπουδών: Δίπλωμα επιπέδου ανωτέρας σχολής - Γνωστικό αντικείμενο: Πιάνο, Ελληνικό Ωδείο, Σύνθεση
-
Royal Conservatory of The Hague
(1988-1992)
[Διδάσκων: Louis Andriessen]
- Τύπος σπουδών: Τυπικές - Τίτλος σπουδών: Δίπλωμα επιπέδου ανωτάτης σχολής - Γνωστικό αντικείμενο: Σύνθεση
-
Συνθέτης |
Πιανίστας
-
-
-
Royal Conservatory of The Hague
-
Ένωση Ελλήνων Μουσουργών (Ε.Ε.Μ.)
-
Personal Website | MusicEntry
-
-
-
-
-
Λεξικό ελλήνων συνθετών : βιογραφικό, εργογραφικό - 1η έκδοση. - Αθήνα: Φίλιππος Νάκας Μουσικός Οίκος, 1995
, σελ.411-412
Το λεξικό της ελληνικής μουσικής : από τον Ορφέα έως σήμερα - Αθήνα: Εκδόσεις Γιαλλελής, 1998-
, σελ.253-254
[τ.6ος]
- central
Wikipedia Import-
Καλλιόπη Τσουπάκη (Ελληνική) | Calliope Tsoupaki (Αγγλική)
-
Ελληνίδα πιανίστρια και συνθέτρια (Ελληνική) | Greek pianist and composer (Αγγλική)
-
Καλλιόπη Τσουπάκη | Calliope Tsoupaki
-
27-05-1963
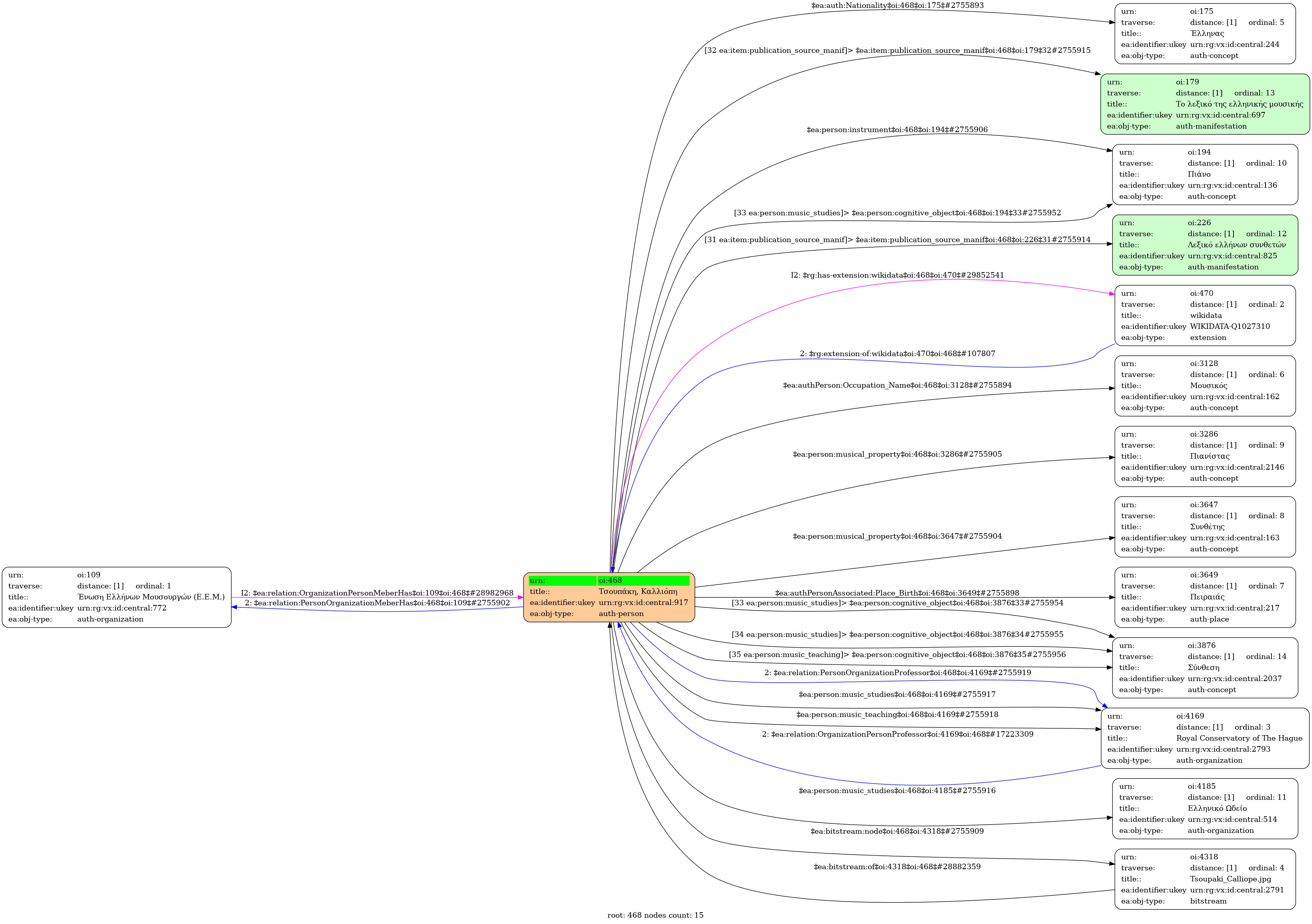
Τσουπάκη, Καλλιόπη - Identifier: 468
Internal display of the 468 entity interconnections (Node labels correspond to identifiers)

Loading..